二次元3d游戏(二次元游戏有哪些特征?)
作者:哪吒游戏网 来源:哪吒游戏网 2020-08-27 19:05:21
二次元3d游戏(二次元游戏有哪些特征?),哪吒游戏网给大家带来详细的二次元3d游戏(二次元游戏有哪些特征?)介绍,大家可以阅读一下,希望这篇二次元3d游戏(二次元游戏有哪些特征?)可以给你带来参考价值。
八月,Fate手游FGO在全球收入榜上超越了《王者荣耀》。本文从《崩坏》《偶像梦幻祭》《梅露可物语》《战场双马尾》等几款产品的运营数据等方面,观察二次元游戏的特征。收入超越《王者荣耀》的FGO和月流水能过亿的二次元游戏 | 三文娱
最近,App Annie公布了2020年8月全球手游指数榜单。这个月,索尼的手游Fate/Grand Order (简称FGO)拿下了综合收入冠军的位置。

AppAnnie的iOS与Google Play双平台合并全球游戏收入榜单,2020年8月
这款游戏在中国大陆由B站发行,在收入榜也都多次进入前十。当然,FGO在国内的收入排行,以及全球各地区的玩法攻略介绍排行,与《王者荣耀》都有着巨大差距。

( 不了解FGO的读者,可以点击蓝字回顾三文娱此前对“蚁后级”IP Fate 的12年发展之路的梳理:Fate手游FGO登上畅销榜第二,它做了些什么?)
二次元游戏的前景,早在去年就被游戏行业诸多大大小小的公司所看好。
现象产品《阴阳师》创造了月入数亿的神话,今天开始内测的阴阳师MOBA,直接拉动网易股价一晚大涨近10%。
国内的游戏大厂,均已经入场:腾讯《蔚蓝战争》、网易《乖离性百万亚瑟王》《永远的7日之都》等十来款产品、盛大《LoveLive!》《神无月》、完美世界《梦间集》、游族《刀剑乱舞》、乐道《如果的世界》、西山居《少女咖啡枪》、空中网《钢铁少女》、触控《料理次元》,还有月流水曾过亿的准上市公司米哈游的《崩坏》、月流水五千万的乐元素《偶像梦幻祭》…
创业公司的产品更多,去年就有数百款打着二次元游戏旗号的产品,今年又增加了许多。回顾:我们分析了200款“二次元游戏”,发现这些 | 三文娱年度盘点
二次元游戏玩家概况
我们先从B站曾经公布过的一组数据来看二次元游戏玩家的概况(回顾:B站谈二次元和二次元游戏)。



B站分享显示,二次元游戏玩家的爱好,排名第一的还是看动漫,接下来是周边和线下活动。这帮玩家有三点特征,第一个是极度挑剔又极度宽容,爱就极度宽容,恨就极度挑剔;第二点是近乎信仰般的热爱;第三点是因为他们是二次元,特别沉浸在一个虚拟世界里,对另一个世界的认同远远超过大家的想象。
拥有动漫IP的游戏不等于二次元游戏,拥有动漫画风的也不一定是二次元游戏。玩家主要关注四个方面:第一是人设画风,占到40%,不是动漫卡通就是二次元;第二是玩法类型,玩法也足够创新的游戏,在二次元用户中会得到更广泛的欢迎;第三声优是非常重要的标配;第四是二次元的用户非常重视剧情。
崩坏系列

今年3月17日,二次元游戏厂商米哈游提交了上市申请,回顾:《崩坏3》月流水过亿,《崩坏》系列收入超12亿元

《崩坏学园 2》2020年初上线到2020年9月30日,累计注册用户超过 4500 万个,充值流水累计超过7亿元。
《崩坏学园2》的2020年与2020年平均付费充值账号近75万个,百度贴吧累计关注量超83万,这一定程度上说明在4500万注册用户中核心粉丝量级在75万左右,也正是这些粉丝贡献了7亿流水,两年半时间的人均花费在千元左右。
米哈游2020 年10月正式推出《崩坏3》,公测首月注册用户就超过了500万,如果此时导入的核心用户仍为《崩坏学园2》的75万量级,也大致符合10%用户创造和传播内容+90%用户消费内容的比例(10%的核心玩家与90%的吃瓜玩家)。

随着《崩坏3》营销推广上的加大投入,玩家群体进一步扩大,到2020年1月31日,游戏累计注册账户数超过 1200万个,累计充值流水也超过人民币5亿元,这意味着它月流水过亿元(2020年9月份测试期收入就有347.92 万元)。
除了游戏的迭代出新,米哈游还推出漫画动画和动漫周边产品、虚拟偶像,以免费提供为主,主要目的是为“崩坏”IP 积累粉丝,让用户更深入地了解“崩坏”IP 世界观,增强用户粘性。通过动漫内容来IP化,也是二次元游戏的标配,回顾:《阴阳师》《崩坏3》《少女前线》都在做动画,在日本手游改编动画却开始降温
《偶像梦幻祭》与《梅露可物语》

另一家今年申请上市的游戏公司乐元素,披露了更深入详细的数据,回顾:《开心消消乐》月流水1.9亿元、月活1.35亿,《偶像梦幻祭》月流水五千万,乐元素拟A股上市
《偶像梦幻祭》于2020年4月上线,是乐元素子公司Happy Elements 株式会社自主研发的一款主要针对女性受众的偶像类移动网络游戏,该游戏于2020 年4 月上线,主要于日本地区运营。
《偶像梦幻祭》游戏运营数据具体如下所示:

2020 年 1 季度,《偶像梦幻祭》月均活跃用户数达 47.84 万人,月均充值流水达 5088.36 万元。
《偶像梦幻祭》付费账户年度充值具体分布情况:

乐元素的另一款游戏《梅露可物语》,也是Happy Elements 株式会社自主研发的一款移动端即时性战略RPG 游戏,于2020 年1 月上线,主要于日本地区运营,曾获Google Play 评选日本地区“最佳幻想类游戏”。

《梅露可物语》运营数据如下所示:

《梅露可物语》付费账户年度充值具体分布情况:

《偶像梦幻祭》和《梅露可物语》这两款二次元游戏,拉动玩家付费都主要依靠获取卡牌和卡牌角色的养成,运营活动也围绕这两方面展开。
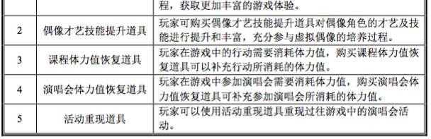
比如《偶像梦幻祭》的主要游戏内道具:


版本更新除了功能点及设置的优化,还有持续提升游戏的视觉效果及操作感,并持续研发新故事剧情、新角色卡牌等。
游戏运营活动有:
推出限时角色卡牌、鼓励玩家参与特色活动比拼赢取卡牌奖励;举 办节日限定的特色运营活动,如推出日本夏季“花火大会”主题活动并推出“花
火大会”特色造型的偶像卡牌等;在游戏中虚拟偶像生日时,推出该偶像相关的游戏内特别活动及奖品等,通过各色游戏运营活动增添玩家的游戏乐趣、增强游戏与现实生活场景的联系,吸引玩家参与活动并促进游戏的分享和传播。
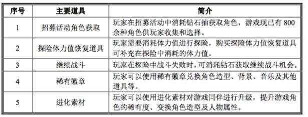
《梅露可物语》也相似,主要道具有:

游戏上线后,《梅露可物语》仍然不断推出新游戏角色及各角色的进化版本,游戏中的人物角色已达 800 余种,各人物角色均拥有其特有的形象设计、技能属性、职业设定和故事情节。各关卡中魔宠及游戏场景也在持续更新。
《梅露可物语》研运团队平均每月会在游戏中举办4至5场特色主题活动,活动时长合计逾 20
天,基本覆盖全月大部分时间。各主题活动设计有不同的画面与故事情节,鼓励玩家参与活动并赢取活动限定的游戏角色、道具及徽章等。此外,游戏中也会开展公会淘汰赛、珍稀徽章道具交换活动等玩家间的互动运营活动,以增添游戏趣味性并促进玩家间的社交互动和分享,帮助游戏留存已有用户、获取新增活跃用户。
战场双马尾

除了《战场双马尾》等游戏,晨之科也参与网易《阴阳师》等二次元游戏的联运,回顾:14.7亿元,中文在线拟收购晨之科80%股权,《战场双马尾》年流水近两亿
《战场双马尾》 运营数据
截至 2020 年 5 月 31 日,《战场双马尾》注册账户逾 611.29 万人,累计付费账户逾 66.37 万人,累计流水已超 1.87 亿元人民币。

流水1.87亿元,并不意味着游戏发行商能从这款二次元产品获取这么多真金白银。
《战场双马尾》目前在运营的平台分为安卓及 iOS 平台,安卓平台分为“官
服”渠道及“联运”渠道。 “官服”渠道即指以晨之科自有的游戏运营平台进行运营;“联运”渠道主要指晨之科的合作伙伴如B站等合作方。
发行商与平台方对当月流水在双方对账无误后,先扣除支付通道费,再按联运合同分账比例进行渠道分成。
《战场双马尾》以当月游戏运营平台(iOS 及安卓)的月流水水平进行分成:其安卓平台当月总流水大于 500 万元,则分账当月晨之科分账流水的
40%;若低于 500 万元,则分账当月晨之科分账流水的 30%;iOS 平台则是固定分账当月晨之科分账流水的 30%。
不过,由于苹果商店各月的分账比率会因为当月用户产生退款或者坏账等原因而波动,所以晨之科 2020 年至 2020 年 5 月的 iOS 流水分账的历史数据确认的平均分账比率为晨之科占有68.75%。
在与平台分成之后,游戏发行商还要与产品的研发商进行分成。比如《战场双马尾》二次元3d游戏,晨之科在2020年支付给了研发商珠海库洛科技有限公司200万元版权金,2020年游戏收入分成3541.38万元,2020年1-5月游戏收入分成3581.41万元。
在《战场双马尾》游戏 2020 年 6 月正式上线之前的4月8日,晨之科授权三福互娱出品了改编漫画,在有妖气、掌阅、网易漫画、漫画岛、布卡漫画、快看漫画、腾讯动漫等多个平台上线,用漫画来发酵游戏热度。
晨之科另一款产品,《白猫计划》运营数据

《白猫计划》从 2020 年起即在日本市场上线运营,在内地市场从 2020 年 4
月正式上线,由晨之科独家代理其在中国区安卓平台的运营权,于 2020 年 8 月 30 日停服。白猫计划在中国区市场总计积累了注册用户 258
万人,其中累计付费用户 20 万人,累计流水超过 4,562.20 万人民币。


更多的二次元游戏创业者
在上面提到的各家之外,三文娱发现了更多的二次元游戏厂商。
比如汉鼎宇佑5月15日晚公告,拟6亿元收购上海沃势文化传播有限公司100%股权,不过后来又放弃了并购——沃势文化旗下主要有手游发行平台Play800,主要产品是《乱斗二次元》等二次元3d游戏,这款游戏有许多动漫版权擦边球元素,由搜狐畅游子公司上海冰动信息技术有限公司研发,公告显示其月流水超千万。
在各大游戏分发平台,我们还能看到:少女前线、机动战队、神代梦华谭、诺亚幻想、御灵录、召唤物语、英灵召唤师、次元大作战、异次元通讯、碧蓝航线、兵器少女、托拉姆物语、元气偶像季、三国罗曼史、光影对决、造物法则、萌娘餐厅、同步音律喵赛克、元气战姬学院、天命传说、异次元战姬、山海战记、诺诺来自异世界、妖萌战姬、斗娘Collection、三国志-少女戏画、300英雄、绅士江湖、Zion载音、妖精的衣橱、萌王、战场英雄物语、苍之纪元、乱斗女皇、无尽海岸线、谁是大魔王、螺旋境界线、星际护卫队、冒险家之旅、幻想少女、舰姬、萌战无双、失控、Somnia:浮空的棋局、萌娘契约、失落的真理魔典、魂器学院、魔女兵器、少女机动队、
黑瞳圣女、星之召唤士、装甲联盟、神明秩序:幻域神姬、苍蓝境界、心灵战争、魔卡领域、战舞幻想曲、妖刀少女异闻录、战车少女出击、皇牌机娘、王女异闻录、钢铁华尔兹、武娘、王与异界骑士、光之契约、反物质的镜世界、梦回南朝、剑之荣耀、梦浮灯、恋人之森、心跳计划、萌娘战姬、漂移少女…等等众多带着“少女”“姬”“娘”“萌”“元气”等二次元概念词汇的游戏。
这些游戏背后的公司们,有很多家都获得了投资,甚至融资多轮。不过他们同样面对着那些国产大厂、日本索尼Aniplex和SE等大公司以及国内创业同行们的激烈竞争。
三文娱去年年度盘点提到,《阴阳师》FGO《崩坏3》等只是个案,国内二次元手游行业并没有想象中的火爆。今年我们看到了一些变化,有更多的团队能够推出有着出众美术、世界观与角色设定的产品,也去邀请大牌声优和画师团队加入制作,他们会带来怎样的改变?
/* End */

三文娱是ACG领域最具影响力的产业新媒体
访问三文娱网站 查看产业必读文章
总结:以上内容就是针对二次元3d游戏(二次元游戏有哪些特征?)详细阐释,如果您觉得有更好的建议可以提供给哪吒游戏网小编,二次元3d游戏(二次元游戏有哪些特征?)部分内容转载自互联网,有帮助可以收藏一下。
上一篇: 瘟疫公司细菌(说起来,什么才是好的病毒?|《瘟疫公司》)
- 1 魔兽世界 考古(魔兽世界考古毁一生?这些装备幻化和坐骑值得你去玩考古)
- 2 普罗霍洛夫(卢布危机下俄土豪大甩卖 卖完豪宅卖球队)
- 3 龙之谷手柄(《龙之谷手游》手柄怎么连接 柄连接教学攻略)
- 4 普罗霍洛夫(俄罗斯土豪准备20亿抛售篮网! 最烂老板是怎样炼成的?)
- 5 天联网(天联网信息科技有限公司怎么样?)
- 6 附魔大师(魔兽世界怀旧服附魔大师在哪 附魔大师位置分享介绍)
- 7 wow烹饪食谱(魔兽世界怀旧服烹饪极品食谱)
- 8 陶谦让徐州(陶谦三让徐州,世界上真有这样的好人吗?)
- 9 lol神圣之剑(LOL如果神圣之剑回归,谁最受益?第1:只要不瞎都能上钻石!)
- 10 陶谦让徐州(陶谦三让徐州的原因是什么?)
- 魔兽世界 考古(魔兽世界考古毁一生?这些装备幻化和坐骑值得你去玩考古)
- 龙之谷手柄(《龙之谷手游》手柄怎么连接 柄连接教学攻略)
- 绝地求生国服绑定(《绝地求生》绑定国服不会对steam账号有任何影响)
- 绝地求生国服绑定(国服吃鸡不要钱!《绝地求生》QQ绑定Steam详细教程)
- 五指山在哪里(现实中真正的五指山,被称为沙漠之手,你知道在哪里吗?)
- 伊邪那岐(伊邪那岐与伊邪那美的形象解读)
- 五指山在哪里(五指山在哪里 五指山有什么特色玩法)
- 伊邪那岐(【分析】伊邪那岐和伊邪那美的漏洞设定)
- 伊邪那岐(阴阳师伊邪那岐原画一览 伊邪那岐高清图片欣赏)
- 天命奇御(天命奇御|正版购买|凤凰游戏|FHYX.com)

机械战警
坦克射击
梦道满V版
火箭精英3d免费版
太古灵诀
小小帝国无敌破解版
厉害了我的娃
乐高无限
侠影双剑九游版