a5任务(魔兽怀旧服:P5阶段开放的战地任务攻略和奖励汇总。)
作者:哪吒游戏网 来源:哪吒游戏网 2020-11-13 22:03:09
a5任务(魔兽怀旧服:P5阶段开放的战地任务攻略和奖励汇总。),哪吒游戏网给大家带来详细的a5任务(魔兽怀旧服:P5阶段开放的战地任务攻略和奖励汇总。)介绍,大家可以阅读一下,希望这篇a5任务(魔兽怀旧服:P5阶段开放的战地任务攻略和奖励汇总。)可以给你带来参考价值。
{本图文皆非正式攻略原创作品,未经授权严禁转载。}
如果把这段时间的怀旧服的主要活动形容为一种“吃饭、睡觉、打巨魔”的话,那么a5任务,下一个即将开放的P5阶段主要内容则是“吃饭、睡觉、打虫子”了……
还记得小时候看过的《星河战队》电影吗?童年被无数只铺天盖地的虫子支配的恐惧放到今天仍是不寒而栗。没错儿~P5阶段我们要面对的也是各种虫子,包括甲虫类和其拉虫族、甚至是虫族的大佬——克苏恩,而我们就是那些消灭虫族的勇敢士兵。
怀旧服P5阶段的主要声望是塞纳里奥议会(另一个是诺兹多姆的子嗣声望,初始状态是仇恨),达到特定声望要求后,可以在商人处购买对应专业的图纸,其中大部分都是为了应对安其拉副本的自然抗性装备。
除了这些,塞纳里奥议会为了鼓励更多的勇士来加入消灭虫子的战斗,开设了战地任务,并有丰厚奖励。那时还没有“日常任务”这个定义,所以用正式服的眼光来看,这种战地任务算是早期的日常任务。今天我们就讲一讲这些战地日常任务。
任务奖励
首先,来看看战地任务的奖励到底有多丰厚,是否值得我们为之战斗。
换取装备的NPC:塞纳里奥要塞营地的瓦古斯。
志愿军的装备:
兑换条件:塞纳里奥议会声望友善,5枚作战徽章+3枚后勤徽章+7枚战术徽章。
精兵的装备:
兑换条件:塞纳里奥议会声望(尊敬),7枚塞纳里奥作战徽章+4枚塞纳里奥后勤徽章+4枚塞纳里奥战术徽章。
忠诚者的装备
兑换条件:塞纳里奥议会声望(崇敬),15枚塞纳里奥作战徽章+20枚塞纳里奥后勤徽章+17枚塞纳里奥战术徽章+1枚雷姆洛斯印记。
勇士的装备:
兑换条件:塞纳里奥议会声望(崇拜),15枚塞纳里奥作战徽章+20枚塞纳里奥后勤徽章+20枚塞纳里奥战术徽章+1枚塞纳留斯印记。
以上呈现出来的各种强力装备不但需要塞纳里奥议会声望,还需要塞纳里奥作战徽章,塞纳里奥后勤徽章,塞纳里奥战术徽章等物品,这些主要是通过战地任务获取,接下来就讲一下战地任务攻略。
战地任务
任务开始的地方:塞纳里奥要塞营地里的唤风者卡尔东。
任务要求:根据阵营不同要求也不同。
部落:去雷戈虫巢附近找到奥格瑞玛军团克鲁格·碎颅中尉,拿到他的签字战地任务文件。
联盟:去佐拉虫巢外找到铁炉堡军团布莱卡维尔上尉,拿到他的签字战地任务文件。
过程中会出现一批虫子,击杀后和相应NPC对话完成签字,回塞纳里奥要塞找到唤风者卡尔东交任务,即可获得“作战指令”、“战术指令”、“后勤指令”三选一的奖励,可以重复完成。
接下来分别讲述这三个指令任务:
选择“作战指令”会随机开出三种文件,分别是“亚什虫巢档案”、“雷戈虫巢档案”、“佐拉虫巢档案”,打开每个档案就包含4个作战任务简报(均是按罗马数字排序),要求分别击杀所对应虫巢不同名字的虫子。如此算来共计12个任务,完成每个任务能获得1个“塞纳里奥作战徽章”a5任务,并提高50点塞纳里奥声望。
演示:我打开作战指令后,看到的是“佐拉虫巢档案”,打开这份档案文件,能分别接到4个作战任务简报,接受任务之后查看,分别是击杀佐拉虫巢里的佐拉坑道蝎40只、佐拉守卫30只、佐拉雌蝎30只、佐拉掠夺者40只。建议组队任务更效率,完成之后带着简报回塞纳里奥要塞营地的指挥官玛尔利斯交任务。
选择“后勤指令”会随机开出五种后勤任务简报,按罗马数字排列分别是IV(4)、V(5)、VI(6)、VII(7)、X(10)”,完成以上的每一个后勤任务之后,奖励1个“塞纳里奥后勤徽章”和1个“后续后勤指令”。
而“后续后勤指令”可以开出五种“后续任务简报,按罗马数字排列分别是I(1)、II(2)、III(3)、VIII(8)、IX(9)、XI(11)”,其中XI(11)任务完成之后奖励一个“雷姆洛斯印记”,这是兑换“忠诚者装备”的主要物品,其余后勤任务完成之后继续奖励1个“塞纳里奥后勤徽章”和一个“后勤指令”(简直是无限地狱循环...),如此算来总共11个后勤任务,每个任务完成之后去交任务的NPC也相应不同,这里注意任务说明,最后都会提高50点塞纳里奥议会声望。
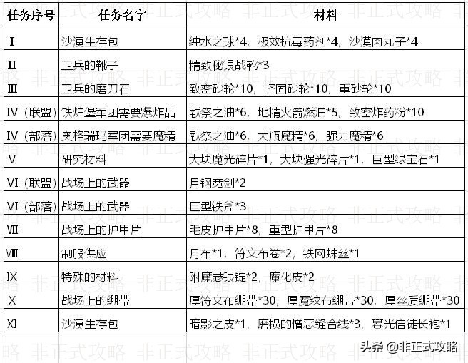
以下为每个后勤任务所对应需要的材料,部分任务联盟和部落会有区别。
选择“战术指令”会随机开出“战术任务简报I(1)、III(3)、VI(6)、VII(7)、IX(9)”,完成每个任务将获得1个“塞纳里奥战术徽章”和1个“后续战术指令”。而“后续战术指令”可以开出“战术任务简报“II(2)、IV(4)、V(5)、VIII(8)、X(10)”,其中完成V(5)任务之后可获得1个“塞纳留斯印记”,这是兑换“勇士的装备”的主要材料,其余战术任务奖励1个“塞纳里奥战术徽章”和1个“后续战术指令”,共计10个任务,任务的内容大多是击杀希利苏斯地图中暮光营地的各个风石boss和暮光信徒,完成每个任务会提高50点塞纳里奥议会声望。
头条号非正式攻略——每天推送魔兽世界怀旧服的游戏攻略和资讯,欢迎留言和收藏,想了解更多就关注我吧!
总结:以上内容就是针对a5任务(魔兽怀旧服:P5阶段开放的战地任务攻略和奖励汇总。)详细阐释,如果您觉得有更好的建议可以提供给哪吒游戏网小编,a5任务(魔兽怀旧服:P5阶段开放的战地任务攻略和奖励汇总。)部分内容转载自互联网,有帮助可以收藏一下。
上一篇: word目录自动生成(在WORD中如何自动生成目录?)
- 1 魔兽世界 考古(魔兽世界考古毁一生?这些装备幻化和坐骑值得你去玩考古)
- 2 普罗霍洛夫(卢布危机下俄土豪大甩卖 卖完豪宅卖球队)
- 3 龙之谷手柄(《龙之谷手游》手柄怎么连接 柄连接教学攻略)
- 4 普罗霍洛夫(俄罗斯土豪准备20亿抛售篮网! 最烂老板是怎样炼成的?)
- 5 天联网(天联网信息科技有限公司怎么样?)
- 6 附魔大师(魔兽世界怀旧服附魔大师在哪 附魔大师位置分享介绍)
- 7 wow烹饪食谱(魔兽世界怀旧服烹饪极品食谱)
- 8 陶谦让徐州(陶谦三让徐州,世界上真有这样的好人吗?)
- 9 lol神圣之剑(LOL如果神圣之剑回归,谁最受益?第1:只要不瞎都能上钻石!)
- 10 陶谦让徐州(陶谦三让徐州的原因是什么?)

机械战警
坦克射击
梦道满V版
火箭精英3d免费版
太古灵诀
小小帝国无敌破解版
厉害了我的娃
乐高无限
侠影双剑九游版