苏宁攻略(苏宁易购嘉年华全攻略!手把手教你薅羊毛!纯干货,附bug价晒单!)
作者:哪吒游戏网 来源:哪吒游戏网 2020-07-30 22:24:56
苏宁攻略(苏宁易购嘉年华全攻略!手把手教你薅羊毛!纯干货,附bug价晒单!),哪吒游戏网给大家带来详细的苏宁攻略(苏宁易购嘉年华全攻略!手把手教你薅羊毛!纯干货,附bug价晒单!)介绍,大家可以阅读一下,希望这篇苏宁攻略(苏宁易购嘉年华全攻略!手把手教你薅羊毛!纯干货,附bug价晒单!)可以给你带来参考价值。
国庆还没缓过劲儿来,11.11已经要来了,顿感腰疼......看到张大妈上有各种京东的玩法攻略,红包秘籍,怎么能少了苏宁呢!双手奉上一份苏宁双11玩法攻略,附抢bug晒单,手把手教看你苏宁套路。

苏宁攻略结构大图
铁打的节奏流水的货。苏宁嘉年华(11.11)分成预售期、开门红、正式期、爆发期和返场五个节奏,毕竟横跨了近一个月,不需要每天都关注,基本上开门和爆发期比较有看头,还有特殊品类日容易出好价。


11月1日开门红:
平台券满199-60,包括自营超市,当天晚上24点的生鲜水果,日用百货可以关注下,划重点,要在当天0-1点重点关注哦,错过这个时间段就算有好价也是限购的限购,无货的无货。额,官方是重点介绍了鞋靴、钟表礼品、黄金珠宝、鞋包家纺有领券和满减玩法,有兴趣的自行关注。
11月1日-11月10日正式期:
需要重点关注11.1开门红,领199-60元券;11.5超市BIG DAY,超市生活用品0点抢,注意提前凑单,苏宁很少不限购的;11.6进口开仓日,像美妆母婴用品可以重点关注;11.8super day,应该会有会员专享券和会员专享商品,已经开通会员的可以重点关注,下文会有介绍super会员玩法,如果要抢茅台的话建议开通super会员;11.10独一无二日苏宁攻略,玩的是潮流新品。不敢说有神价,但持平历史低价的爆款肯定会有不少。
这次重点关注下渠道券满99-20元和满10-5元,然后拼购经常出一些日用好价,可以叠加使用的话还是能做到史低的。直接在张大妈上设置关注关键词“苏宁”,应该会有不少渠道券从这边流出。
11月11日爆发期:
全品类爆发,领199-60券,重点关注4个时间段:11月10日20-24点、11月11日0-2点、10点和20-24点。
10月21日-10月31日预售:
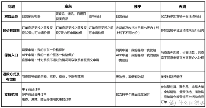
预售专场已经开启了,以数码家电为主,这次叠加了一个保暖超级品类日。价格基本跟京东是持平的,虽然京东会有满减赠品,不过苏宁有super会员加持有2%的返利,我认为苏宁略胜一筹。大伙儿自己比价,哪边便宜买哪家,不过说到售后保价,我觉得狗东地道一些。整理了苏宁、京东、天猫三方的售后保价策略,总的来说京东保价的门槛低,且多次保价,返还差额的形式也可以自由选择,相比之下苏宁就小气多了,无论是保价门槛还是返还易券的使用条件都比较严格,不过了胜于无。
苏宁部分家电品牌是专享的,比如惠而浦,而且苏宁电器售后维修或清洁保养是可以直接找苏宁售后的,超过保修期还是要付费的,但也是一种保障。

关于预售价格,全年算得上划算的,预售要买好价直接关注张大妈即可。比如最近买的热水器,算是今年在苏宁抢的好价了!

重点关注品类、品牌苏宁官方介绍没看到百货食品、母婴童玩和数码电器的促销玩法,但按照以往经验来看,这是苏宁优势品类,基本会出好价,可以重点关注以下品类的品牌,不要报太大期望,神价不太可能,但好价还是可以的。
家居家装:四季沐歌、喜临门、芝华士、汉斯格雅、松下、华帝、惠而浦、万和、雅兰、贝克巴斯、美标、高仪、全友、爱丽斯、林内、箭牌
母婴童玩:全棉时代、子初、奥迪双钻、小猪班纳、飞利浦、费雪、澳贝、小龙哈彼、童泰、爱他美、巴拉巴拉、可么多么
数码家电:美的、荣耀、松下、华为、小米、西门子、艾美特、创维、惠普、LG、老板、
服饰鞋包:鬼冢虎、斯凯奇、茵曼、耐克、森马、美特斯邦威、亚瑟士、彪马
饰品:丹尼尔惠灵顿、钻石世家、佐卡伊、周生生、京润、蒂芙尼、施华洛世奇
超市类:茅台、维达、福临门、洁柔
关于苏宁的bug价
抱着佛系心态买就好了,能抢到是手速,不能抢到的买刚需就好。毕竟这种亏本价不是正常价格,就算不发货也能理解。附上之前抢的一些bug价,就当练练手速了。

商家赔了30%


如果是苏宁自营bug价,不确定是不是bug价的话,直接下单,记住一定要付款!!!苏宁付款锁库存!不是bug价大不了退款!这是好几年前苏宁自营撸的babycare的保温碗套装,京东卖99元一套,苏宁9.9元一套买的,买了2套给两个娃用正好!

这是苏宁自营尿不湿,京东160元一箱,苏宁26.6元一箱108片尿不湿,大概撸了10箱吧。大部分都被我处理了,不能亏待老二!

苏宁这几年玩券玩的多,一般也就大促的第一天凌晨发的是神券,就那0-1点时间段,过了就变废券了。比如这个奶粉,直接用券减100元,还有生鲜直减100元,提醒下,苏宁的冰冻虾和牛肉买了好到的几次都质量一般(也可能我运气不太好)。
这是去年双12时苏宁5折叠加支付优惠立减30元的活动,最后是5袋虾实付41.4元。

这是0-1点用券立减100元的订单,基本这个时间段还是不限品类不限数量的,下单还是挺爽的。开篇提到重点标红的几天和199-60优惠券一定要在0-1点抢券并下单,不然第二天就是凉凉。



下面稍微介绍下薅苏宁小羊毛经验:云钻、红包、super会员和支付优惠,已经了解的大神直接跳过送个套餐就好了(收藏、点赞、打赏)

。
小羊毛:云钻

简单的说云钻在苏宁可以当钱花:
1.支付时可以100:1抵扣现金(订单大于10元时才可使用云钻抵扣,这点跟京东京豆差不多);
2.云钻可以兑换优惠券:
A.商家红包,进入路径:苏宁易购app—我的易购—右上角“圈子红包”即可抢商家红包。本来就是拼购好价,再低价商家专享红包力度还是可以的,真有需要建议早点进去抢,很容易被抢光哦!
B.苏宁券(无敌券、苏宁国际无门槛券),进入路径:苏宁易购app—首页门洞“签到有礼”—下拉找到用云钻省更多即可兑换;
3.云钻兑换商品,进入路径:苏宁易购app—首页门洞“签到有礼”—底部第二个TAB“云钻拆红包”—底部第三个TAB”会员福利”,兑换商品;
4.云钻拆红包,进入路径:苏宁易购app—首页门洞“签到有礼”—底部第二个TAB“云钻拆红包”,新人第一次可以免费拆红包必中,后面需要投入20云钻拆红包,参与3次可领取额外的4到10个云钻奖励,累计1元以上才可兑换,基本小额云钻可以这样拆红包花掉。
说完云钻这些小作用,再来说说怎么获取云钻吧!有四种方法:
A.苏宁易购app—首页“签到有礼”—打开自动签到成功,领2云钻,连续7天签到可额外获得10-30云钻
B.签到页面找到“领云钻”,打开即可看到做任务得云钻碎片,最简单的是点击旁边“偷云钻”领取云钻碎片。云钻碎片9000以上可提取云钻(5云钻以上),简单的说就是打发时间用的。
C.苏宁金融APP—首页签到有礼,满19积分可兑换满50-5元水、电、燃气缴费券,羊毛党们不要错过!
D.PP视频app—我的—右上角“签到”可获得1-3云钻,连续签到打开额外宝箱获得更多云钻奖励;完成“苏宁金额”和“PP视频”app双签到后,在PP视频app签到页右下方“点击领取30云钻”
有兴趣的玩玩,觉得麻烦的话通过购物也可以返云钻。
小羊毛:红包
主要有三类红包:
1.上文提到的用云钻拆红包,路径:苏宁易购app——首页门洞“签到有礼”——底部第二个TAB“云钻拆红包”,新人第一次可以免费拆红包必中,后面需要投入20云钻拆红包,累计1元以上才可兑换
2.圈子红包(商家红包),路径:苏宁易购app——我的易购——右上角“圈子红包”即可抢商家红包
3.大促红包,关注值得买红包雨预告,基本开门红和爆发日会有红包
大羊毛:Super会员
如果你经常在苏宁购物的话,开通super会员是划算的!


图片来自Kim工房
super会员和PLUS会员一样,可以先申请免费试用。苏宁V2会员可申请1月免费试用,在1个月内升至V3会员再购买super,不仅费用降低40元,试用期购物返云钻也解冻(30天有效期,逾期冻结云钻将会被清零)。V2升V3需要增加2000成长值&2个购物天数。
苏宁super会员现在还增加了一条福利:可以1499元抢购茅台,外面价格已经2155了,这抢到就是妥妥的赚啊!


注:SUPER会员选择开具增值税发票的订单不返云钻

小羊毛:支付优惠
国庆还没缓过劲儿来,11.11已经要来了,顿感腰疼......看到张大妈上有各种京东的玩法攻略,红包秘籍,怎么能少了苏宁呢!双手奉上一份苏宁双11玩法攻略,附抢bug晒单,手把手教看你苏宁套路。

苏宁攻略结构大图
铁打的节奏流水的货。苏宁嘉年华(11.11)分成预售期、开门红、正式期、爆发期和返场五个节奏,毕竟横跨了近一个月,不需要每天都关注,基本上开门和爆发期比较有看头,还有特殊品类日容易出好价。


11月1日开门红:
平台券满199-60,包括自营超市,当天晚上24点的生鲜水果,日用百货可以关注下,划重点,要在当天0-1点重点关注哦,错过这个时间段就算有好价也是限购的限购,无货的无货。额,官方是重点介绍了鞋靴、钟表礼品、黄金珠宝、鞋包家纺有领券和满减玩法,有兴趣的自行关注。
11月1日-11月10日正式期:
需要重点关注11.1开门红,领199-60元券;11.5超市BIG DAY,超市生活用品0点抢,注意提前凑单,苏宁很少不限购的;11.6进口开仓日,像美妆母婴用品可以重点关注;11.8super day,应该会有会员专享券和会员专享商品,已经开通会员的可以重点关注,下文会有介绍super会员玩法,如果要抢茅台的话建议开通super会员;11.10独一无二日,玩的是潮流新品。不敢说有神价,但持平历史低价的爆款肯定会有不少。
这次重点关注下渠道券满99-20元和满10-5元,然后拼购经常出一些日用好价,可以叠加使用的话还是能做到史低的。直接在张大妈上设置关注关键词“苏宁”,应该会有不少渠道券从这边流出。
11月11日爆发期:
全品类爆发,领199-60券苏宁攻略,重点关注4个时间段:11月10日20-24点、11月11日0-2点、10点和20-24点。
10月21日-10月31日预售:
预售专场已经开启了,以数码家电为主,这次叠加了一个保暖超级品类日。价格基本跟京东是持平的,虽然京东会有满减赠品,不过苏宁有super会员加持有2%的返利,我认为苏宁略胜一筹。大伙儿自己比价,哪边便宜买哪家,不过说到售后保价,我觉得狗东地道一些。整理了苏宁、京东、天猫三方的售后保价策略,总的来说京东保价的门槛低,且多次保价,返还差额的形式也可以自由选择,相比之下苏宁就小气多了,无论是保价门槛还是返还易券的使用条件都比较严格,不过了胜于无。
苏宁部分家电品牌是专享的,比如惠而浦,而且苏宁电器售后维修或清洁保养是可以直接找苏宁售后的,超过保修期还是要付费的,但也是一种保障。

关于预售价格,全年算得上划算的,预售要买好价直接关注张大妈即可。比如最近买的热水器,算是今年在苏宁抢的好价了!

重点关注品类、品牌苏宁官方介绍没看到百货食品、母婴童玩和数码电器的促销玩法,但按照以往经验来看,这是苏宁优势品类,基本会出好价,可以重点关注以下品类的品牌,不要报太大期望,神价不太可能,但好价还是可以的。
家居家装:四季沐歌、喜临门、芝华士、汉斯格雅、松下、华帝、惠而浦、万和、雅兰、贝克巴斯、美标、高仪、全友、爱丽斯、林内、箭牌
母婴童玩:全棉时代、子初、奥迪双钻、小猪班纳、飞利浦、费雪、澳贝、小龙哈彼、童泰、爱他美、巴拉巴拉、可么多么
数码家电:美的、荣耀、松下、华为、小米、西门子、艾美特、创维、惠普、LG、老板、
服饰鞋包:鬼冢虎、斯凯奇、茵曼、耐克、森马、美特斯邦威、亚瑟士、彪马
饰品:丹尼尔惠灵顿、钻石世家、佐卡伊、周生生、京润、蒂芙尼、施华洛世奇
超市类:茅台、维达、福临门、洁柔
关于苏宁的bug价
抱着佛系心态买就好了,能抢到是手速,不能抢到的买刚需就好。毕竟这种亏本价不是正常价格,就算不发货也能理解。附上之前抢的一些bug价,就当练练手速了。

商家赔了30%


如果是苏宁自营bug价,不确定是不是bug价的话,直接下单,记住一定要付款!!!苏宁付款锁库存!不是bug价大不了退款!这是好几年前苏宁自营撸的babycare的保温碗套装,京东卖99元一套,苏宁9.9元一套买的,买了2套给两个娃用正好!

这是苏宁自营尿不湿,京东160元一箱,苏宁26.6元一箱108片尿不湿,大概撸了10箱吧。大部分都被我处理了,不能亏待老二!

苏宁这几年玩券玩的多,一般也就大促的第一天凌晨发的是神券,就那0-1点时间段,过了就变废券了。比如这个奶粉,直接用券减100元,还有生鲜直减100元,提醒下,苏宁的冰冻虾和牛肉买了好到的几次都质量一般(也可能我运气不太好)。
这是去年双12时苏宁5折叠加支付优惠立减30元的活动,最后是5袋虾实付41.4元。

这是0-1点用券立减100元的订单,基本这个时间段还是不限品类不限数量的,下单还是挺爽的。开篇提到重点标红的几天和199-60优惠券一定要在0-1点抢券并下单,不然第二天就是凉凉。



下面稍微介绍下薅苏宁小羊毛经验:云钻、红包、super会员和支付优惠,已经了解的大神直接跳过送个套餐就好了(收藏、点赞、打赏)

。
小羊毛:云钻

简单的说云钻在苏宁可以当钱花:
1.支付时可以100:1抵扣现金(订单大于10元时才可使用云钻抵扣,这点跟京东京豆差不多);
2.云钻可以兑换优惠券:
A.商家红包,进入路径:苏宁易购app—我的易购—右上角“圈子红包”即可抢商家红包。本来就是拼购好价,再低价商家专享红包力度还是可以的,真有需要建议早点进去抢,很容易被抢光哦!
总结:以上内容就是针对苏宁攻略(苏宁易购嘉年华全攻略!手把手教你薅羊毛!纯干货,附bug价晒单!)详细阐释,如果您觉得有更好的建议可以提供给哪吒游戏网小编,苏宁攻略(苏宁易购嘉年华全攻略!手把手教你薅羊毛!纯干货,附bug价晒单!)部分内容转载自互联网,有帮助可以收藏一下。
上一篇: 苏宁攻略(2020年苏宁418活动攻略[4月18日更新])
- 1 魔兽世界 考古(魔兽世界考古毁一生?这些装备幻化和坐骑值得你去玩考古)
- 2 普罗霍洛夫(卢布危机下俄土豪大甩卖 卖完豪宅卖球队)
- 3 龙之谷手柄(《龙之谷手游》手柄怎么连接 柄连接教学攻略)
- 4 普罗霍洛夫(俄罗斯土豪准备20亿抛售篮网! 最烂老板是怎样炼成的?)
- 5 天联网(天联网信息科技有限公司怎么样?)
- 6 附魔大师(魔兽世界怀旧服附魔大师在哪 附魔大师位置分享介绍)
- 7 wow烹饪食谱(魔兽世界怀旧服烹饪极品食谱)
- 8 陶谦让徐州(陶谦三让徐州,世界上真有这样的好人吗?)
- 9 lol神圣之剑(LOL如果神圣之剑回归,谁最受益?第1:只要不瞎都能上钻石!)
- 10 陶谦让徐州(陶谦三让徐州的原因是什么?)

机械战警
坦克射击
梦道满V版
火箭精英3d免费版
太古灵诀
小小帝国无敌破解版
厉害了我的娃
乐高无限
侠影双剑九游版